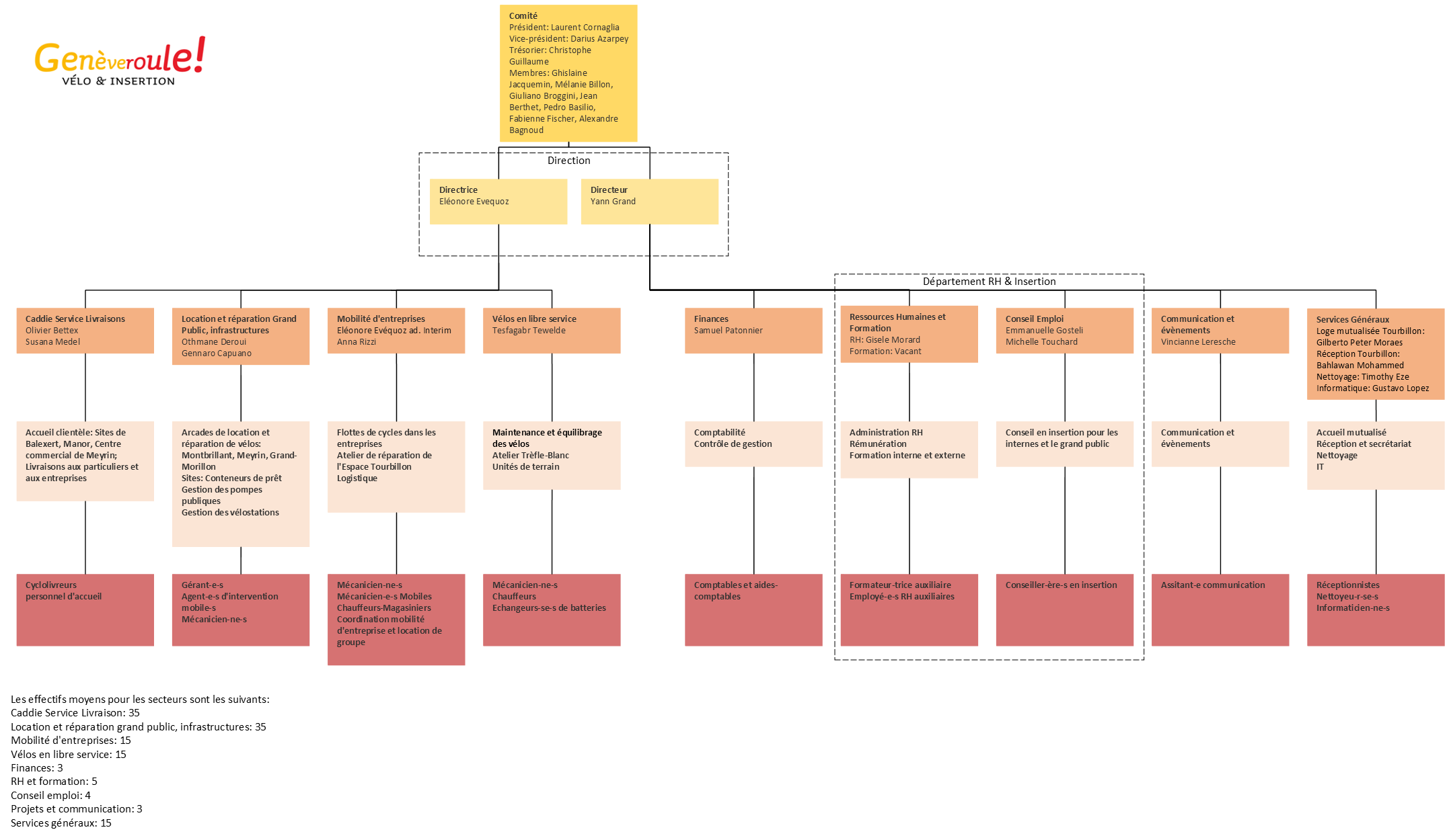
Équipe
Genèveroule :
une mosaïque humaine au service du vélo
Avec une grande diversité de profils, origines et statuts, les collaborateurs et collaboratrices de Genèveroule contribuent au rayonnement de l’association avec leurs compétences, leur engagement et leur expérience.
Près de 50 nationalités sont représentées au sein de nos équipes qui s’engagent au quotidien pour la promotion du vélo et l’insertion socio-professionnelle.
Comité
Laurent Cornaglia
Président
Darius Azarpey
Vice-président
Christophe Guillaume
Trésorier
Ghislaine Jacquemin
Membre
Giuliano Broggini
Membre
Melanie Billon
Membre
Alexandre Bagnoud
Membre
Pedro Basilio
Membre
Jean Berthet
Membre
Fabienne Fischer
Membre
